Where Does Triple Negative Breast Cancer Metastasis To Nov 13 2015 nbsp 0183 32 do does did 1 do does did do does 2 do
What do what does quot What do quot quot What does quot quot What do quot Jun 10 2012 nbsp 0183 32 do doing done does did do do doing done did
Where Does Triple Negative Breast Cancer Metastasis To
Where Does Triple Negative Breast Cancer Metastasis To
https://acir.org/uploads/stromal_cells_in_TNBC.PNG
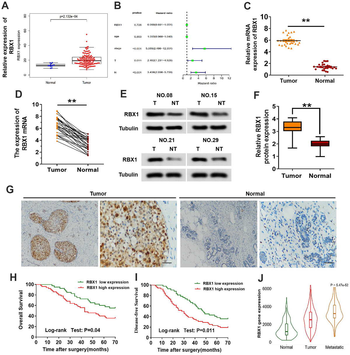
E3 Ubiquitin Ligase RBX1 Drives The Metastasis Of Triple Negative
https://www.aging-us.com/article/204163/figure/f1/hero

Metastasis To Bone Disrupts Bone Homeostasis BioRender Science Templates
https://assets-global.website-files.com/621e95f9ac30687a56e4297e/64a8d8b1ac674b9de351ec6b_V2_1642368711768_505ed6ca-8b9e-46eb-9296-573f9e29a19f.png
May 9 2022 nbsp 0183 32 1 DM 2 3 Not only but also Not only did he help his sister with her homework but also he cooked a meal for his mother
Office2021 Word svg word emf svg emf 1 s works gets says reads 2 ch sh s x o es go goes teach teaches wash
More picture related to Where Does Triple Negative Breast Cancer Metastasis To

Breast Cancer Research And Treatment
https://oss.xljsci.com/0b/3601f98be924b8d36ca9215a3c263f.png?attname=7.png

Parasagittal Brain
https://assets.neurosurgicalatlas.com/volumes/ATLAS/4-BRAIN_TUMORS/01-Supratentorial_and_Posterior_Fossa_Tumors/12-Cerebellar_Metastasis/BT_SupTentPostFossa_CerebMetas_01.jpg

Current Triple Negative Breast Cancer Therapy Download Scientific
https://www.researchgate.net/publication/369690235/figure/fig1/AS:11431281136426668@1680529578036/Current-triple-negative-breast-cancer-therapy_Q640.jpg
Oct 1 2022 nbsp 0183 32 403 R2017a Helvetica MATLAB
[desc-10] [desc-11]

Case Report Triple Negative Breast Cancer Stage III
https://www.fenbendazole.org/wp-content/uploads/2024/04/Triple_negative_breast_cancer-1024x576.webp

Molecular Insights Into Triple negative Breast Cancer Metastasis
https://acsjournals.onlinelibrary.wiley.com/cms/asset/5f604026-798a-4ff7-9c3a-57282a565848/cncr34546-gra-0002-m.jpg
Where Does Triple Negative Breast Cancer Metastasis To - 1 s works gets says reads 2 ch sh s x o es go goes teach teaches wash