Sparse Canonical Correlation Analysis R May 5 2015 nbsp 0183 32
171 187
Sparse Canonical Correlation Analysis R

Sparse Canonical Correlation Analysis R
https://i.ytimg.com/vi/Pul1BiXUda0/maxresdefault.jpg

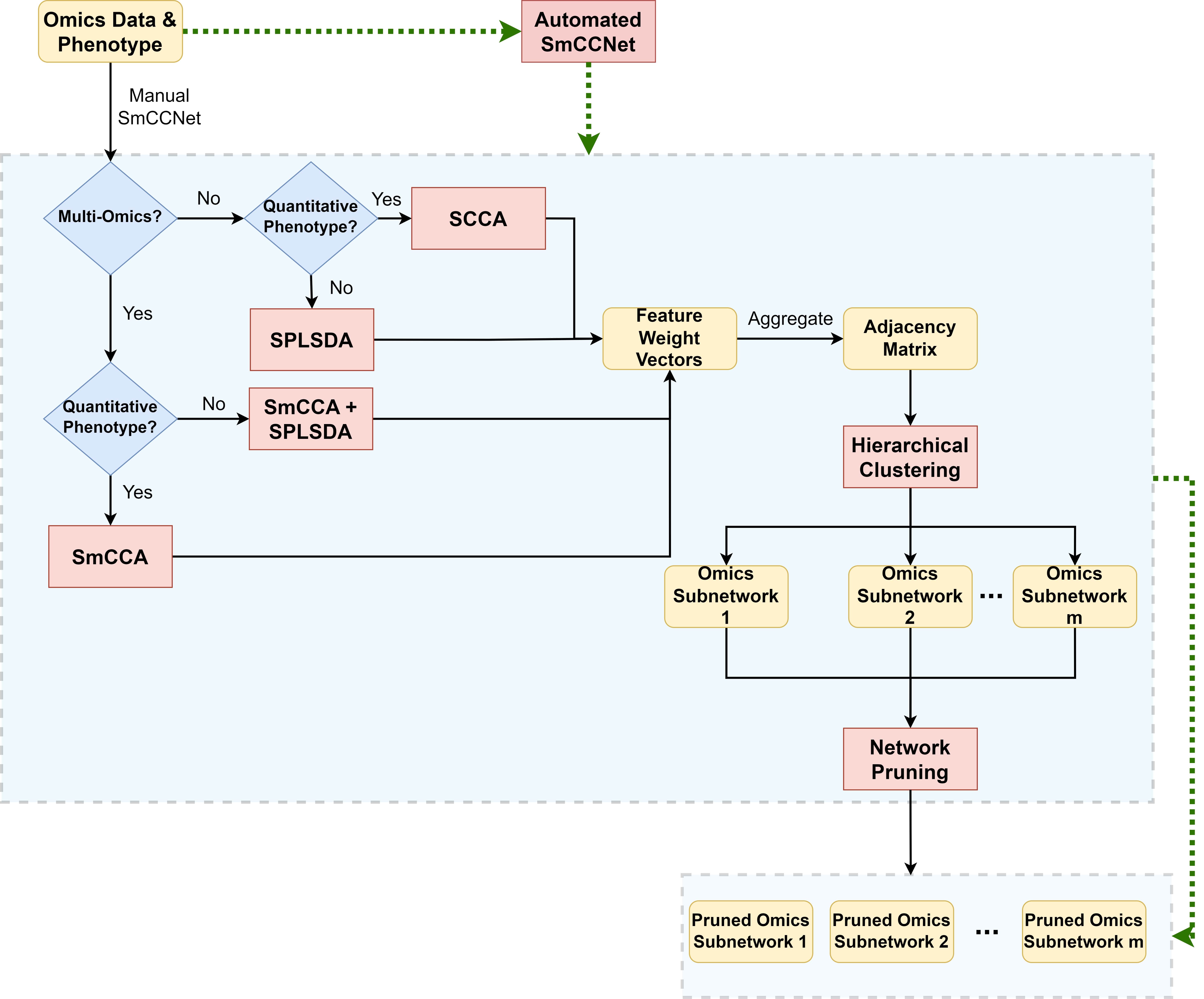
Sparse Multiple Canonical Correlation Network Analysis Tool SmCCNet
https://kechrislab.github.io/SmCCNet/articles/figures/SmCCNet-Quant.jpg

Image Lennie Wells CCIMI Cantab Capital Institute For The
https://www.ccimi.maths.cam.ac.uk/wp-content/uploads/2022/09/image-Lennie-Wells-1024x853.png
Jan 13 2025 nbsp 0183 32
More picture related to Sparse Canonical Correlation Analysis R

Multivariate Analysis REN R 690
https://holybaboon.weebly.com/uploads/3/1/3/2/3132607/4786063.png?686

Sparse Multiple Canonical Correlation Network Analysis Tool SmCCNet
https://kechrislab.github.io/SmCCNet/articles/figures/smccnetworkflow.jpg

Canonical Correlation Analysis R Data Analysis Examples
https://stats.idre.ucla.edu/wp-content/uploads/2016/02/cancor-unnamed-chunk-41.png
Feb 25 2022 nbsp 0183 32
[desc-10] [desc-11]

Sparse Canonical Correlation Analysis DeepAI
https://images.deepai.org/publication-preview/sparse-canonical-correlation-analysis-page-12-medium.jpg

Correlation Analysis In R Part Basic Theory Flipboard Hot Sex Picture
https://dataenthusiast.ca/wp-content/uploads/2021/01/scatterplot-line-1.png
Sparse Canonical Correlation Analysis R - [desc-13]