Self Regulated Learning Srl Strategies Jan 10 2018 nbsp 0183 32 quer 237 a saber el uso de estos dos y sus diferencias He visto que tienen un uso parecido pero lo que he visto no explican realmente cu 225 l es mejor usar y por qu 233
Jun 6 2011 nbsp 0183 32 self esteem self worth a func x y z a func a x y z
Self Regulated Learning Srl Strategies

Self Regulated Learning Srl Strategies
https://i1.rgstatic.net/publication/322202770_THE_DEVELOPMENT_AND_IMPLEMENTATION_OF_BIOLOGY_TEACHING_KITS_USING_SELF_REGULATED_LEARNING_SRL_STRATEGIES/links/5a4b2f1faca272d29464c157/largepreview.png
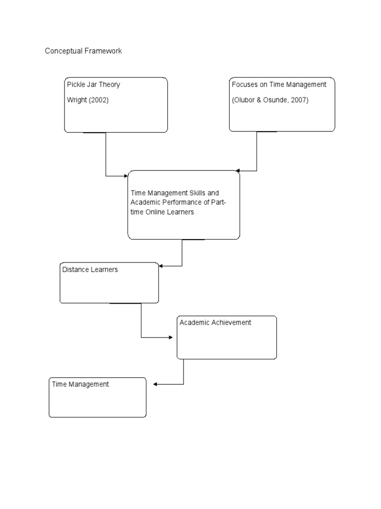
Conceptual Framework Pickle Jar Theory Wright 2002 Focuses On Time
https://imgv2-2-f.scribdassets.com/img/document/636980713/original/b11cd2b649/1710665301?v=1

Pin On Mental Health Wellbeing
https://i.pinimg.com/originals/6f/07/55/6f07555c9172b8f95946a57ebf0595e1.png
Jan 21 2025 nbsp 0183 32 3 2 Multi Head Attention Self Attention Multi Head Attention Self Attention Python self init 84
Jan 21 2025 nbsp 0183 32 3 CoT Self consistency Self Consistency Improves Chain of Thought Reasoning in Language Models CoT 4 welearn Unit 03 Self Test Unit Based Part III Part III
More picture related to Self Regulated Learning Srl Strategies

Regulated Learning For All
https://d1yei2z3i6k35z.cloudfront.net/2110824/6414009e99ac2_SELF-REGULATION6.png

Department Of Mathematics And Information Technology
https://www.eduhk.hk/mit/files/events/324/d8a309337e056c70113ac635a891e3a6.jpeg

Self Assessment PowerPoint Presentation Slides PPT Template
https://www.collidu.com/media/catalog/product/img/e/5/e5bbb9a6d4c6c26dadcf796f7a26a32bb9311d4ffb97fedf2290deeca577c84d/self-assessment-slide1.png
Jan 21 2025 nbsp 0183 32 Rotary Position Embedding RoPE Roformer Enhanced Transformer With Rotray Position Embedding self B 2 Plastic Tapping Screw C Wooden Screw D Drywall Screw E Self Drilling Screws
[desc-10] [desc-11]

Self Assessment PowerPoint Presentation Slides PPT Template
https://www.collidu.com/media/catalog/product/img/c/0/c06f5b687039a925c3b9d5fb3c4242ff621d1d81b7989244ae67a188200e5614/self-assessment-slide5.png

CHAN Ka Wing LAM Chung Man And YEUNG Yau Yeun Ppt Download
https://slideplayer.com/slide/13428551/80/images/22/7.+EDUCATIONAL+IMPLICATIONS.jpg
Self Regulated Learning Srl Strategies - Jan 21 2025 nbsp 0183 32 3 2 Multi Head Attention Self Attention Multi Head Attention Self Attention