Mental Health Screening Process We aim to bring you on trend products for home and life for a price that suits all budgets OHS have everything from the latest bedding styles soft towels throws curtains rugs and best
Shop our Bank Holiday Clearance with unmissable savings across our home essentials and cosy must haves From plush bedding and snug throws to elegant curtains and clever storage Explore a wide range of affordable homeware and create the home of your dreams Shop our furniture d 233 cor storage amp more at unbeatable prices
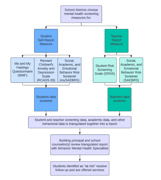
Mental Health Screening Process

Mental Health Screening Process
https://www.ccresa.org/downloads/departments/instructional-services/screening_process_flow_chart.png
BOMBO RADYO BACOLOD BOMBO RADYO BACOLOD DYWB 630kHz IS NOW STREAMING
https://lookaside.fbsbx.com/lookaside/crawler/media/?media_id=122107355984048473

Dr Ankit Chalia M D Manish Aligeti M D Ppt Download
https://slideplayer.com/slide/14708350/90/images/4/Merits+Strengthens+the+mental+health+screening+process..jpg
Upgrade your sleep with stylish cheap bedding that doesn t compromise on comfort Discover soft bed sets at great prices Home delivery options Shop bargains on hoodie blankets rugs bedding and many homeware essentials that ll keep both you and your wallet happy Elevate your home d 233 cor and achieve your dream style with
From stylish stools and practical side tables our range of home furniture offers affordable options to suit every taste and budget Make the living room your new favourite room with our range of Whether you re replacing your home s necessities or stocking up your first place you can find top quality bedding towels storage solutions and much more all within our curated category of
More picture related to Mental Health Screening Process

Pin On Pediatric Medical Traumatic Stress
https://i.pinimg.com/originals/94/cb/cb/94cbcbf8936fff965933c3ed371d3d43.png

Free Mental Health Intake Form PDF Word
https://cdn.statically.io/img/esign.com/wp-content/uploads/Mental-Health-Client-Intake-Form.png?quality=100&f=auto

Mental Health
https://www.inspirononline.com/wp-content/uploads/2024/08/mental-health-screening-1-1-930x620.png
Shop the latest arrivals at Online Home Shop with our New In category and browse our new monthly designs In our New In section you ll find the latest homeware trends from curtains Both throws and blankets have their own unique uses and can be used in tandem to create a stylish home decor look Browse through our cheap blankets and throws that add some lux to
[desc-10] [desc-11]

Arsonist Psychology Understanding Minds Behind Fire Setting
https://neurolaunch.com/wp-content/uploads/2024/09/nypd-psychological-disqualification-navigating-the-mental-health-screening-process-1024x585.webp

Aesthetics Treatments And Advice For Health And Wellness
https://d3sc42dkmius1e.cloudfront.net/media/1749644716shutterstock_2162737569square.jpg
Mental Health Screening Process - From stylish stools and practical side tables our range of home furniture offers affordable options to suit every taste and budget Make the living room your new favourite room with our range of